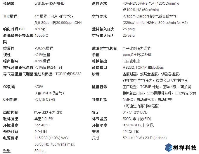
一、技術參數:

二、產品概述:CAI600HFID分析儀設計用于連續測量樣品氣體中的碳氫化合物的總濃度。分析儀具有***的靈敏度及響應時間。其所測量的樣品氣體可能是內燃機、燃燒過程、VOC治理系統中的氣體。儀器可以測量ppm級或%濃度的氣體。所有的內部組件都被維持在爐溫所設置的溫度以防止冷凝。
三、產品性能:
測量THC從 ppm 到%;
用戶可自由定義4個量程(從0-30ppm到3%CH4);
自動標定及量氣距標定;
響應時間快;
模擬輸出——用戶可擴展;
通信接口:RS232、TCP/IP、Mobus;
溫度穩定的檢測器;
CE 標志and ETL Listed—Conforms to UL STD 61010-1, Certified to CAN/CSA C22.2 STD61010.1;
遠程監控及控制;
電子流量控制;
火焰點火——本地、遠程或自動;
燃料/空氣自動關閉;
數字I/O接口
可選項:
內部零氣/量距氣/樣氣電磁閥 內部加熱取樣泵;
19” 安裝機架滑槽; 可更換的燃燒爐燃料;
四、測量原理:
CAI 600HFID分析儀采用火焰離子化檢測原理(FID)來檢測樣品室里的總碳氫化合物。通過調節空氣和純H2或者40%/60%的H2/He混合氣的流量在燃燒器里持續點燃火焰。開口環檢測器包含2個電極,其中一個電級是負極用于精確地供應電壓,另外一個電極被稱為“收集器”,被連接到一個***阻抗、低噪聲的電子放大器上。
2個電極間會建立一個靜電區域。當樣氣進入到燃燒室時,樣氣被離子化,靜電場使帶電粒子(離子)遷移到各自的電極。遷移時會在電極之間的產生一個小電流,這個電流通過精確的電位放大器來測量,而電流的大小與樣氣中的碳氫化合物濃度成線性比例關系,通過測量電流的大小可以得出所測樣氣中THC濃度。
五、應用領域:
EPA方法25A法規符合性測試 ;
煙氣(CEM/MACT/過程) ;
VOC治理/除塵效率;
發酵過程監控;
碳床穿透檢測 ;
人員安全 ;
車輛排放——柴油;










京公網安備 11010702001993號